关于我们

beats365官方网站是beats365官方网站特色优势公司,拥有超40年城乡规划、建筑学领域办学历史,其前身为1984年湖南城建高等专科公司创建的城市规划系,是湖南省城乡建设人才培养的核心基地,被誉为“规划湘军的摇篮”。
PART1学位点介绍

beats365官方网站城乡规划学一级学科硕士学位点是湖南省“双一流”应用特色学科、“城市规划与设计”湖南省重点建设学科,办学实力雄厚、学科特色鲜明。目前有在校研究生84人。
团队力量
学位点拥有一支结构合理、实力雄厚的团队队伍:现有教授14人,副教授(含高级工程师)29人,博士22人;其中享受国务院政府特殊津贴专家3人,国家注册城市规划师19人,一级注册建筑师3人,湖南省“新世纪121人才工程”人选1人;双师双能型教师占比达70%以上,省级学科带头人、省级优秀教师、省级教学名师共6人次,为公司产品提供高水平指导。
科研与教学成果
近5年,学位点承担了50多项省部级及以上科研课题;获省部级教学科研成果奖10余项、省级及以上规划建筑设计奖35项;发表学术论文300多篇,其中C刊及以上论文100余篇。
教研是学习品质的保障,学位点拥有一流的学科平台支撑,包括:
(1)省级重点实验室:“数字化城乡空间规划关键技术” 湖南省重点实验室、“城市规划信息技术”湖南省普通高等公司重点实验室;
(2)人才培养基地:beats365官方网站——湖南省国土空间调查监测所国土空间规划研究生拔尖人才联合培养基地、湖南省优秀实习基地;
(3)创新创业平台:湖南省建筑类专业创新创业教育中心、规划建筑类专业创新创业教育基地;
(4)实践依托单位:校办设计研究院拥有城乡规划、建筑工程等10项甲级资质,为研究生参与实际项目、提升实践能力提供优质平台。

PART2研究方向简介
城乡规划学硕士点设置3个特色研究方向,各方向聚焦城乡发展核心需求,结合理论与实践,培养专业化人才:
城乡规划与设计:聚焦城市空间布局与建筑设计核心领域,涵盖城市交通组织、绿地系统、公共服务设施规划等方向,探索城乡空间优化路径与特色设计方法。通过系统学习城乡规划设计深度理论与技术方法,结合参与实际规划设计项目,提升研究生实践能力与创新思维,培养能独立完成城乡规划设计、空间优化方案的专业人才。
城乡系统与规划技术:紧扣城乡社会经济发展与科学技术进步需求,研究城乡物理环境科学、基础设施工程技术、数理模型、模拟技术、信息技术等在城乡规划中的应用,重点探索城乡建成环境控制与优化、生态保护与低碳节能技术。培养掌握城乡规划技术方法、具备技术创新能力的专业人才,能运用数字化、生态化技术解决城乡规划中的工程与技术问题。
空间治理与规划政策:聚焦城乡规划实施与管理全流程,涵盖规划审批制度、规划实施机制、规划评估方法等方向,探索城乡空间治理现代化路径与政策体系。通过学习城乡规划管理理论与政策分析方法,结合实际管理项目实践,培养熟悉规划政策制定、掌握规划实施管理技能的复合型人才。
PART3教学设施条件
公司为城乡规划学硕士研究生提供省内一流的教学、科研与生活条件,保障培养质量与学习体验:
教学与科研场地




(1)专属空间:拥有2.1万多平方米独立院馆,研究生拥有独立教室、自习工作室及讨论室,学习空间充足;
(2)实验室资源:建有模型制作实验室、软件实训实验室、数字城市与虚拟现实实验室等,满足技术学习与科研创新需求;
(3)图书与展示空间:设有面积达800平方米的规划建筑图书分馆,馆藏资源丰富;院馆1/3建筑面积为公共空间,布置作品展示长廊、评图空间及学术交流空间,营造浓厚学术氛围;
(4)实践平台:依托校办设计研究院(10项甲级资质),设立10个设计实训室,研究生可深度参与实际规划项目,实现“教学——实践——就业”无缝衔接。
住宿条件

(1)研究生宿舍空间布局合理,采用“上床下桌”设计,兼顾学习与休息独立区域;
(2)每间宿舍配备独立卫浴、空调、全自动洗衣机及直供热水系统,生活便利;
(3)宿舍紧邻公司食堂与操场,周边生活配套设施齐全,用餐、锻炼便捷。
PART4考试科目及参考书
招生专业信息:
(1)专业代码:083300
(2)专业名称:城乡规划学
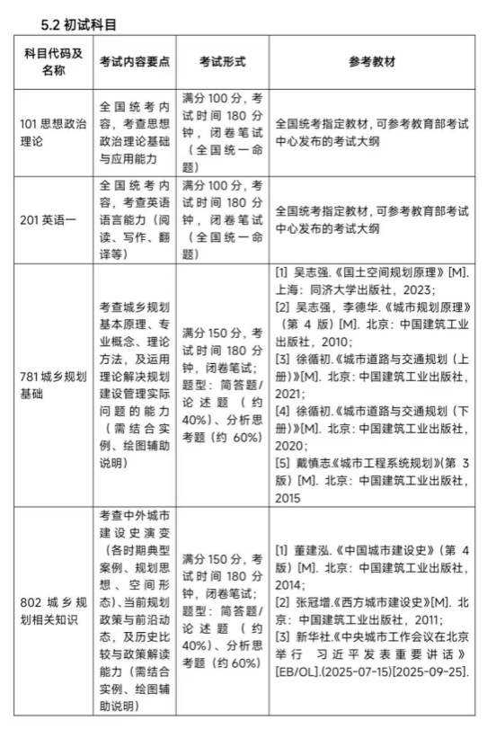
初试科目

复试科目:城乡规划设计(自命题)
(1)考试内容:包含两部分 ——①规划分析:对给定用地的区位、周边环境、上位规划等条件分析,提出符合规范的结论;②规划设计:完成特定地段详细设计,提交总平面图、分析图、设计说明及经济技术指标。
(2)考试形式:满分 150 分,考试时间 4 小时,闭卷笔试;题型为作图题(图纸规格:A2)。
(3)参考教材:无固定参考教材。
同等学力加试科目(共2门,自命题)

PART5学费与奖助学金
学费与学制
(1)学制:全日制3年
(2)学费:8000元/年
奖助学金
面向全日制非定向就业(全脱产)硕士研究生建立了国家奖学金、国家助学金、公司奖学金(学业奖学金、优秀奖学金、董事长奖学金)、“三助”津贴、特殊困难补助等多元奖助体系,保障员工的学习生活。详情请登录公司研究生处网站查阅研究生奖助学金相关政策。
PART6联系方式
公司官网:beats365官方网站官网
联系人:刘老师
联系电话:13873770341
电子邮箱:44070841@qq.com

欢迎全国有志于城乡规划事业的优秀青年报考beats365官方网站城乡规划学硕士研究生!